Advanced Search

Indexed by SCI、CA、РЖ、PA、CSA、ZR、etc .

Volume 37 Issue 1
Feb 2026
Turn off MathJax
Article Contents
Yumeng Zhang, Xianren Shan, Xianghong Lin, Zhikun Gai, Philip C. J. Donoghue. A New Dayongaspid Galeaspid from the Silurian of the Lower Yangtze Region: Implications for Biogeography and the Evolution of Key Adaptations in Galeaspids. Journal of Earth Science, 2026, 37(1): 303-316. doi: 10.1007/s12583-026-0504-6
Citation: Yumeng Zhang, Xianren Shan, Xianghong Lin, Zhikun Gai, Philip C. J. Donoghue. A New Dayongaspid Galeaspid from the Silurian of the Lower Yangtze Region: Implications for Biogeography and the Evolution of Key Adaptations in Galeaspids. Journal of Earth Science, 2026, 37(1): 303-316. doi: 10.1007/s12583-026-0504-6

A New Dayongaspid Galeaspid from the Silurian of the Lower Yangtze Region: Implications for Biogeography and the Evolution of Key Adaptations in Galeaspids

doi: 10.1007/s12583-026-0504-6
More Information
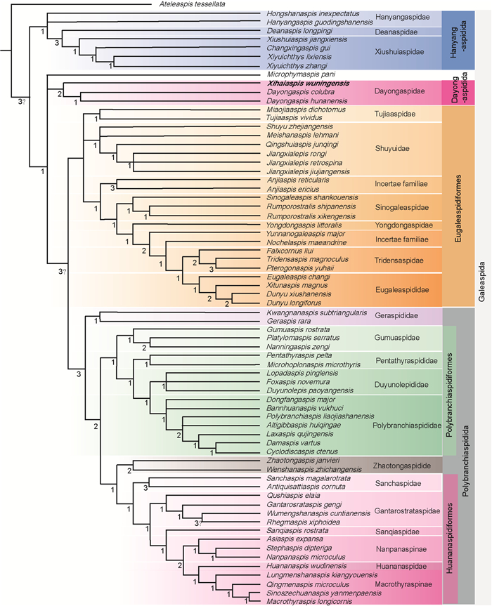
  • Galeaspids are an extinct group of jawless armored fishes that are integral to understanding the origin of anatomical innovations of jawed vertebrates. Resolving the nature of the jawless ancestor of jawed vertebrates requires resolution of the anatomy of the earliest galeaspids, which is currently poorly known. Here we describe a new dayongaspid, Xihaiaspis wuningensis gen. et sp. nov., from the Early Telychian (Early Silurian) Qingshui Formation of Lixi Town, Wuning County, Jiujiang City, Jiangxi Province, China. This first report of dayongaspids from the Lower Yangtze region supports the relative proximity of, and faunal exchange between, South China and Tarim during the Early Telychian. It also informs on the monophyly of Dayongaspidae and the early branching position of this family within Galeaspida. In particular, Xihaiaspis wuningensis gen. et sp. nov. provides insights into the nature of the last common ancestor of Dayongaspiformes, Eugaleaspidiformes and Polybrachiaspiformes. These include the nature of the median dorsal opening, which was transversely oriented and slit-shaped, as well as on the presence of ventro-lateral fin-folds and dorsal spines, which were likely present in the ancestral galeaspid.

     

  • Conflict of Interest
    The authors declare that they have no conflict of interest.
  • loading
  • Chen, Y., Li, Q., Zhou, Z. D., et al., 2024. A New Genus of Galeaspids (Jawless Stem- Gnathostomata) from the Early Silurian Chongqing Lagerstätte, China. Vertebrata PalAsiatica, 62(4): 245–261. https://doi.org/10.19615/j.cnki.2096-9899.240820
    Donoghue, P. C. J., Forey, P. L., Aldridge, R. J., 2000. Conodont Affinity and Chordate Phylogeny. Biological Reviews, 75(2): 191–251. https://doi.org/10.1111/j.1469-185x.1999.tb00045.x
    Gai, Z. K., Donoghue, P. C. J., Zhu, M., et al., 2011. Fossil Jawless Fish from China Foreshadows Early Jawed Vertebrate Anatomy. Nature, 476(7360): 324–327. https://doi.org/10.1038/nature10276
    Gai, Z. K., Li, Q., Ferrón, H. G., et al., 2022. Galeaspid Anatomy and the Origin of Vertebrate Paired Appendages. Nature, 609(7929): 959–963. https://doi.org/10.1038/s41586-022-04897-6
    Gai, Z. K., Lin, X. H., Shan, X. R., et al., 2023. Postcranial Disparity of Galeaspids and the Evolution of Swimming Speeds in Stem-Gnathostomes. National Science Review, 10(7): nwad050. https://doi.org/10.1093/nsr/nwad050
    Gai, Z. K., Lu, L. W., Zhao, W. J., et al., 2018. New Polybranchiaspiform Fishes (Agnatha: Galeaspida) from the Middle Palaeozoic of China and Their Ecomorphological Implications. PLoS One, 13(9): e0202217. https://doi.org/10.1371/journal.pone.0202217
    Gai, Z. K., Zhu, M., 2012. The Origin of the Vertebrate Jaw: Intersection between Developmental Biology-Based Model and Fossil Evidence. Chinese Science Bulletin, 57(30): 3819–3828. https://doi.org/10.1007/s11434-012-5372-z
    Gai, Z. K., Zhu, M., 2017. Evolutionary History of Agnathans and Their Fossil Records in China. Shanghai Scientific and Technical Publishers, Shanghai. 1–314 (in Chinese with English Abstract)
    Goloboff, P. A., Catalano, S. A., 2016. TNT Version 1.5, Including a Full Implementation of Phylogenetic Morphometrics. Cladistics, 32(3): 221–238. https://doi.org/10.1111/cla.12160
    Hughes, C. P., Ingham, J. K., Addison, R., 1975. The Morphology, Classification and Evolution of the Trinucleidae (Trilobita). Philosophical Transactions of the Royal Society of London Series B, Biological Sciences, 272(920): 537–604. https://doi.org/10.1098/rstb.1975.0100
    Janvier, P., 1990. La Structure de l'exosquelette des Galeaspida (Vertebrata). Comptes Rendus de l'Académie des Sciences. Série Ⅱ. Mechanics. Physics. Chemistry. Space Sciences. Earth Sciences, 310(5): 655–659. http://pascal-francis.inist.fr/vibad/index.php?action=getRecordDetail&idt=4362831
    Janvier, P., Thanh, T. D., Phuong, T. H., et al., 2009. Occurrence of Sanqiaspis, Liu, 1975 (Vertebrata, Galeaspida) in the Lower Devonian of Vietnam, with Remarks on the Anatomy and Systematics of the Sanqiaspididae. Comptes Rendus Palevol, 8(1): 59–65. https://doi.org/10.1016/j.crpv.2008.10.008
    Janvier, P., Tông-Dzuy, T., Ta-Hoa, P., 1993. A New Early Devonian Galeaspid from Bac Thai Province, Vietnam. Palaeontology, 36(2): 297–309. https://biostor.org/reference/165998
    Jiang, W. Y., Zhu, M., Shi, X. D., et al., 2021. Qushiaspis, A New Genus of Gantarostrataspid Fish (Galeaspida, Stem-Gnathostomata) from the Lower Devonian of Yunnan, China. Historical Biology, 33(12): 3714–3722. https://doi.org/10.1080/08912963.2021.1888086
    Keating, J. N., Donoghue, P. C. J., 2016. Histology and Affinity of Anaspids, and the Early Evolution of the Vertebrate Dermal Skeleton. Proceedings Biological Sciences, 283(1826): 20152917. https://doi.org/10.1098/rspb.2015.2917
    Li, X. T., Zhang, Y. M., Lin, X. H., et al., 2024. New Findings of Changxingaspis (Xiushuiaspidae, Galeaspida) from the Silurian of Tarim Basin and Zhejiang Province, China. Acta Geologica Sinica - English Edition, 98(3): 531–540. https://doi.org/10.1111/1755-6724.15168
    Lin, X. H., Zan, C. Y., Gai, Z. K., et al., 2025. Deanaspis, A New Genus of Galeaspida (Jawless Stem Gnathostomata) from the Silurian of Jiangxi, China, and Its Evolutionary Implications. Journal of Systematic Palaeontology, 23(1): 2460479. https://doi.org/10.1080/14772019.2025.2460479
    Liu, Y. H., Zhu, M., Gai, Z. K., et al., 2015. Subclass Galeaspida. In: Zhu, M., ed. Palaeovertebrata Sinica, Volume Ⅰ, Fishes, Fascile, Agnathans. Science Press, Beijing. 141–272 (in Chinese)
    Liu, Y. H., Zhu, M., Lin, X., et al., 2019. A Reappraisal of the Silurian Galeaspids (Stem-Gnathostomata) from Tarim Basin, Xinjiang. Vertebrata PalAsiatica, 57(4): 253–273. https://doi.org/10.19615/j.cnki.1000-3118.190524 (in Chinese with English Abstract)
    Liu, Y. L., Huang, L. B., Zong, R. W., et al., 2021a. New Material of Galeaspids from the Silurian Llandovery from Wuhan in South China. Earth Science, 46(9): 3307–3320. https://doi.org/10.3799/dqkx.2020.343 (in Chinese with English Abstract)
    Liu, Y. L., Huang, L. B., Zong, R. W., et al., 2021b. The Oldest Eugaleaspiform (Galeaspida) from the Silurian Fentou Formation (Telychian, Llandovery) of Wuhan, South China. Journal of Systematic Palaeontology, 19(4): 253–264. https://doi.org/10.1080/14772019.2021.1883755
    Liu, Y. L., Yin, J. Y., Fan, R. Y., et al., 2024. New Data on Silurian (Llandovery) Sinacanthids from Wuhan, South China and Their Biostratigraphic and Paleobiogeographic Implications. Palaeoworld, 33(5): 1242–1255. https://doi.org/10.1016/j.palwor.2023.11.001
    Maddison, W. P., Maddison, D. R., 2019. Mesquite: A Modular System for Phylogenetic Workflows and Analyses. [2025-12-30]. https://www.mesquiteproject.org/
    Meng, X. Y., Gai, Z. K., 2022. Falxcornus, A New Genus of Tridensaspidae (Galeaspida, Stem-Gnathostomata) from the Lower Devonian in Qujing, Yunnan, China. Historical Biology, 34(5): 897–906
    Pan, J., Wang, S. T., 1983. Xiushuiaspidae, A New family of Polybranchiaspformes from Xiushui of Jiangxi Province. Acta Palaeontologica Sinica, 22(5): 505–509. https://www.cnki.com.cn/Article/CJFDTotal-GSWX198305002.htm (in Chinese with English Abstract)
    Pan, J., Zeng, X. Y., 1985. Dayongaspidae, A New Family of Polybranchiaspiformes (Agnatha) from Early Silurian of Hunan, China. Vertebrata PalAsiatica, 23(3): 207–213. https://doi.org/10.19615/j.cnki.1000-3118.1985.03.003 (in Chinese with English Abstract)
    Rong, J. Y., Wang, Y., Tang, P., et al., 2023. Age of the Silurian Tangchiawu, Kangshan and Jukeng Formations (with Marine Red Beds) in Eastern South China. Journal of Stratigraphy, 47(3): 237–267. https://doi.org/10.19839/j.cnki.dcxzz.2023.0015 (in Chinese with English Abstract)
    Rong, J. Y., Wang, Y., Zhan, R. B., et al., 2019. Silurian Integrative Stratigraphy and Timescale of China. Science China Earth Sciences, 62(1): 89–111. https://doi.org/10.1007/s11430-017-9258-0
    Sansom, R. S., Freedman, K., Gabbott, S. E., et al., 2010. Taphonomy and Affinity of an Enigmatic Silurian Vertebrate, Jamoytius kerwoodi White. Palaeontology, 53(6): 1393–1409. https://doi.org/10.1111/j.1475-4983.2010.01019.x
    Shan, X. R., Gai, Z. K., Lin, X. H., et al., 2022a. The Oldest Eugaleaspiform Fishes from the Silurian Red Beds in Jiangxi, South China and Their Stratigraphic Significance. Journal of Asian Earth Sciences, 229: 105187. https://doi.org/10.1016/j.jseaes.2022.105187
    Shan, X. R., Zhao, W. J., Lin, X. H., et al., 2022b. The Correlations of the Lower Red Beds of Early Telychian (Llandovery, Silurian) in China from the Palaeoichthyological Evidence. Journal of Stratigraphy, 46(2): 138–153. https://doi.org/10.19839/j.cnki.dcxzz.2022.0011 (in Chinese with English Abstract)
    Shan, X. R., Lin, X. H., Zhang, Y. M., et al., 2023a. New Findings of Xiyuichthys (Xiushuiaspidae, Galeaspida) from the Silurian of Jiangxi Province and Tarim Basin. Vertebrata PalAsiatica, 61(4): 245–260. https://doi.org/10.19615/j.cnki.2096-9899.230904
    Shan, X. R., Zhao, W. J., Gai, Z. K., 2023b. A New Species of Jiangxialepis (Galeaspida) from the Lower Telychian (Silurian) of Jiangxi and Its Biostratigraphic Significance. Acta Geologica Sinica: English Edition, 97(2): 393–403. https://doi.org/10.1111/1755-6724.15009
    Shan, X. R., Zhu, M., Zhao, W. J., et al., 2023c. Fossil Fishes from the Silurian Lower Red Beds in Wuhan, Hubei and Their Biogeographic Significances. Journal of Palaegeography, 25(2): 327–340. https://doi.org/10.7605/gdlxb.2023.02.020 (in Chinese with English Abstract)
    Shan, X. R., Zhu, M., Zhao, W. J., et al., 2020. A New Genus of Sinogaleaspids (Galeaspida, Stem-Gnathostomata) from the Silurian Period in Jiangxi, China. PeerJ, 8: e9008 https://doi.org/10.7717/peerj.9008
    Tarlo, L. H., 1967. Chapter 25 Agnatha. Geological Society, London, Special Publications, 2(1): 629–636. https://doi.org/10.1144/gsl.sp.1967.002.01.44
    Wang, J. Q., Wang, N. Z., Zhang, G. R., et al., 2002. Agnathans from Llandovery (Silurian) of Kalpin, Xinjiang, China. Vertebrata PalAsiatica, 40(4): 245-256. https://www.vertpala.ac.cn/EN/Y2002/V40/I04/245 (in Chinese with English Abstract)
    Wang, N. Z., 1986. Notes on two genera of Middle Silurian Agnatha (Hanyangaspis and Latirostraspis) of China. In: Selected Papers of 13th and 14th Annual Conventions of the Paleontological Society of China, Hefei. Anhui Sci Tech Publ House, Hefei. 49–57. https://cpfd.cnki.com.cn/Article/cpfdtotal-zugs198602001005.htm (in Chinese with English Abstract)
    Wang, N. Z., 1991. Two New Silurian Galeaspids (Jawless Craniates) from Zhejiang Province, China, with A Discussion of Galeaspid-Gnathostome Relationships. In: Chang, M. M., Liu, Y. H., Zhang, G. R., eds. Early Vertebrates and Related Problems of Evolutionary Biology, Science Press: Beijing. 41-66
    Wang, N. Z., Donoghue, P. C. J., Smith, M. M., et al., 2005. Histology of the Galeaspid Dermoskeleton and Endoskeleton, and the Origin and Early Evolution of the Vertebrate Cranial Endoskeleton. Journal of Vertebrate Paleontology, 25(4), 745–756. https://doi.org/10.1671/0272-4634(2005)025[0745:HOTGDA]2.0.CO;2
    Zhang, Y. M., Li, X. T., Shan, X. R., et al., 2024. The First Galeaspid Fish (Stem-Gnathostomata) from the Silurian Xiushan Formation of Hunan Province, China. Historical Biology, 36(9): 1685–1696. https://doi.org/10.1080/08912963.2023.2225083
    Zhao, W. J., Wang, S. T., Wang, J. Q., et al., 2009. The Subdivision and Correlation of the Silurian Fish-Bearing Strata and Caledonian Movement in Kalpin and Bachu regions, the Tarim Basin, Xinjiang. Journal of stratigraphy, 33(3): 225-240. https://doi.org/10.3969/j.issn.0253-4959.2009.03.001 (in Chinese with English Abstract)
    Zhao, W. J., Zhu, M., 2010. Siluro-Devonian Vertebrate Biostratigraphy and Biogeography of China. Palaeoworld, 19(1/2): 4–26. https://doi.org/10.1016/j.palwor.2009.11.007
    Zhu, M., 1992. Two New Eugaleaspids, with A Discussion on Eugaleaspid Phylogeny. Vertebrata PalAsiatica, 30(3): 169–184. https://www.vertpala.ac.cn/EN/Y1992/V30/I03/169 (in Chinese with English Abstract)
    Zhu, M., Gai, Z. K., 2007. Phylogenetic Relationships of Galeaspids (Agnatha). Frontiers of Biology in China, 2(2): 151–169. https://doi.org/10.1007/s11515-007-0022-6
    Zhu, M., Janvier, P., 1998. The Histological Structure of the Endoskeleton in Galeaspids (Galeaspida, Vertebrata). Journal of Vertebrate Paleontology, 18(3): 650–654. https://doi.org/10.1080/02724634.1998.10011091
    Zong, R. W., Liu, Y. L., 2023. On the Age of Silurian Hanyangaspis-Sinacanthus Assemblage in Wuhan, Hubei Province. Journal of Stratigraphy, 47(3): 285–294. https://doi.org/10.19839/j.cnki.dcxzz.2023.0017 (in Chinese with English Abstract)
    Zong, R. W., Liu, Y. L., Huang, L. B., et al., 2022b. Trilobites from the Silurian "Lower Red Beds" of Wuhan, South China: Stratigraphic and Paleogeographic Implications. Palaeoworld, 31(2): 239–248. https://doi.org/10.1016/j.palwor.2021.05.004
    Zong, R. W., Liu, Y. L., Yin, J. Y., et al., 2022a. Discovery of the Silurian Red Beds and Its Geological Significance in Wuhan Area, Eastern Hubei. South China Geology, 38(1): 110–119. https://doi.org/10.3969/j.issn.2097-0013.2022.01.008 (in Chinese with English Abstract)
  • 加载中

Catalog

    通讯作者: 陈斌, bchen63@163.com
    • 1. 

      沈阳化工大学材料科学与工程学院 沈阳 110142

    1. 本站搜索
    2. 百度学术搜索
    3. 万方数据库搜索
    4. CNKI搜索

    Figures(10)  / Tables(1)

    Article Metrics

    Article views(249) PDF downloads(13) Cited by()
    Proportional views
    Related

    /

    DownLoad:  Full-Size Img  PowerPoint
    Return
    Return